Gã khổng lồ BĐS nắm 6.000ha đất muốn mở thêm Khu công nghiệp 500ha tại Việt Nam, thu hút NĐT Trung Quốc 'né' chiến tranh thương mại
Lãnh đạo công ty tin rằng khu công nghiệp mới sẽ thu hút các nhà đầu tư từ Trung Quốc, đặc biệt là những nhà đầu tư trong ngành bán dẫn và điện tử. Những doanh nhân này lo ngại về tác động của chiến tranh thương mại và muốn di dời cơ sở sản xuất của họ đến nơi khác.
Theo thông tin từ BangkokPost, Amata VN, công ty con của Amata Corporation, được niêm yết trên Sàn Giao dịch Chứng khoán Thái Lan (SET) với mã AMATAV, đang lên kế hoạch chi 15-20 triệu USD để phát triển một khu công nghiệp mới tại Việt Nam trong năm 2025 nhằm phục vụ các nhà đầu tư từ Trung Quốc muốn tránh tác động của chiến tranh thương mại.
Khu công nghiệp mới này dự kiến có diện tích khoảng 500ha, sẽ là điểm đến cho các công ty đang cân nhắc di dời cơ sở sản xuất hoặc muốn mở rộng sang Đông Nam Á.
"Chúng tôi hy vọng chính phủ Việt Nam sẽ cấp giấy phép xây dựng khu công nghiệp mới", bà Somhatai Panichewa, giám đốc điều hành của Amata VN cho biết.
Bà Somhatai tin rằng khu công nghiệp mới sẽ thu hút các nhà đầu tư từ Trung Quốc, đặc biệt là những nhà đầu tư trong ngành bán dẫn và điện tử. Những doanh nhân này lo ngại về tác động của chiến tranh thương mại và muốn di dời cơ sở sản xuất của họ đến nơi khác.
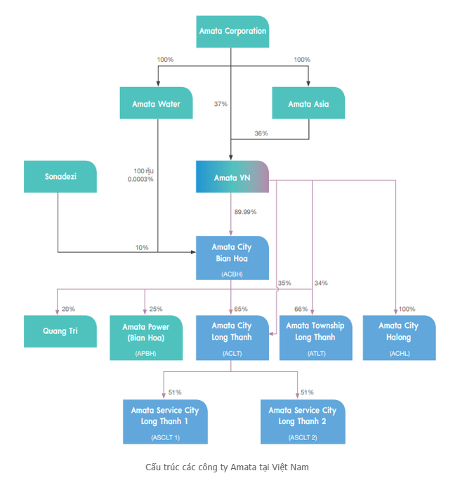
Tính đến nay, Amata VN đã xây dựng bốn khu công nghiệp tại Việt Nam, cụ thể là Khu công nghiệp Amata City Biên Hòa, Khu công nghiệp Amata City Long Thành, Khu công nghiệp Amata City Hạ Long và Khu công nghiệp Quảng Trị, với tổng vốn đầu tư là 860 triệu đô la. Bốn khu công nghiệp này có diện tích 18.000 rai (tương đương 2.880 ha).
Trong đó, KCN Amata City Hạ Long được xác định là dự án lớn nhất mà Tập đoàn triển khai tại Việt Nam ngay từ những ngày đầu đến nghiên cứu ở Quảng Ninh. Tại đây, riêng 3 dự án pin năng lượng hiện hữu tới từ tập đoàn Jinko Solar (Hong Kong) đã có tổng mức đầu tư trên 1 tỷ USD.

Năm 2024, Amata VN đã cho thuê được 468 rai (75ha) đất nằm trong các khu công nghiệp của mình. Công ty dự kiến doanh số bán đất công nghiệp của mình sẽ tăng 30-40% lên 625-678 rai trong năm nay. Năm ngoái, công ty đã kiếm được 5,37 tỷ baht tại Việt Nam, với lợi nhuận là 100 triệu.
Amata Group là tập đoàn Thái Lan được thành lập từ năm 1989 bởi doanh nhân Vikrom Kromadit. Từ một công ty nhỏ bé, Amata đã có bước tiến thần tốc và trở thành gã khổng lồ trong ngành phát triển bất động sản khu công nghiệp. Thông tin trên website của doanh nghiệp cho biết đang nắm hơn 6.000 ha đất tại Thái Lan và Việt Nam, đang tiếp tục mở rộng tầm ảnh hưởng của mình sang các quốc gia Đông Nam Á lân cận là Lào và Myanmar.